时逢中国茶艺师诞生二十周年,为了纪念和促进交流,由国资委商业饮食服务业发展中心茶馆办、南京市品牌茶业商会、江苏省茶叶学会、中国流通行业管理政研会职教专委会茶产业发展中心、杭州公刘子茶道、南京供春茶艺有限公司、南京松涛阁文化传媒有限公司、武林斗茶管理办公室、南京百慕展览有限公司、杭州新联邦艺术专修学校等单位组办本届大会,并有国内外十几个省市的茶协会给予鼎力支持。本届大赛是全国性茶竞技大赛,又是国际性茶赛事。


大会共设赛项七大类十三项,分为个人赛项和企业赛项
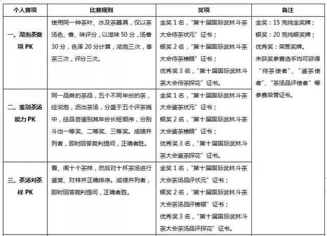
个人赛项:
1、茶汤对茶样竞赛
2、鉴茶汤年份竞赛
3、斗沏泡茶能力竞赛
4、茶艺表演竞赛
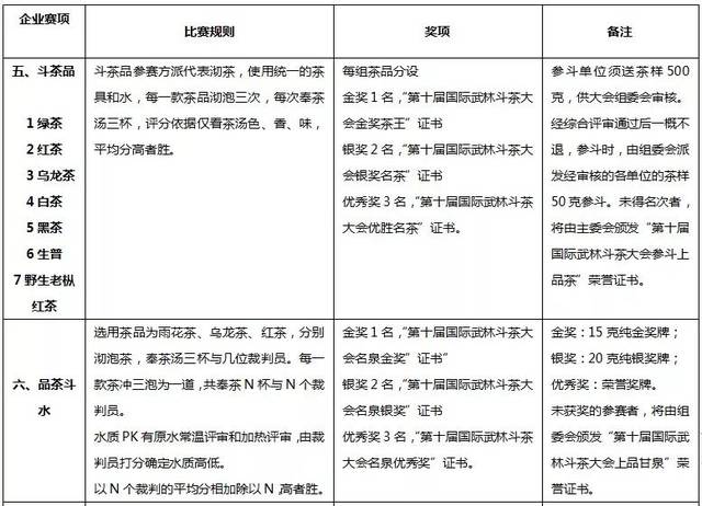
企业赛项:
5、品茶斗水
6、品茶斗器
7、茶品竞赛:红茶、绿茶、乌龙茶、白茶、黑茶、生普茶、野生老枞红茶



大会将邀请国内外重量级评审专家和裁判员进行评审,每个赛项设置1块15g纯金金牌、2块20g银牌、3块荣誉奖牌,共13块金牌,26块银牌,39块优秀奖牌,获奖者将获颁“第十届国际武林斗茶大会绿茶金奖茶王证书”等全国性茶竞技大赛获奖证书。


未获前六名者,参赛选手、参赛单位将由组委会颁发“侍茶使者”、“鉴茶使者”、“茶汤品评使者”、“茶艺表演使者”、“第十届国际武林斗茶大会参斗上品茶”、“上品甘泉”、“上品茶具”等全国性茶竞技参赛证书。恭候各地茶中英豪和品水鉴器高士前来南京“华山论剑”。


一、时间与地点

报到地点:南京市凤台南路166号珍宝假日饭店(凤台店)
专家裁判员会议地点:南京市凤台南路166号珍宝假日饭店(凤台店)
大赛地点与颁奖地点:南京市凤台南路166号珍宝假日饭店(凤台店)

二、赛事赛项
(一)赛事赛项奖项汇总表








三、大会实行规则
1、参赛选手须年满十八周岁;
2、本届大会对参赛选手、参斗茶企、水企等收费,参赛选手收取300元一人,可报二个个人赛项,学校学生凭学生证或学校证明是该校学生免费参赛;对参斗茶样、参斗水样、参斗茶具收取一个样500元费用,费用统一由杭州公刘子茶道有限公司收取(工商银行杭州九莲支行 户名:杭州公刘子茶道有限公司账号:1202 0274 0990 0104 767),用于国际武林斗茶大会茶器具配置、茶品准备、参斗茶样审核、封装、参斗单位和参赛选手接待咨询、武林斗茶管理办公室日常人员、场地、官网、书籍宣传等运作费用开支。
3、各地选手、茶企、水企等参赛,住宿、差旅费自理(22日晚、23日晚住宿)。
4、南京市品牌茶业商会为了表示对参赛选手的诚挚欢迎,友情提供参赛选手11月23日中餐、晚餐、24日中餐(共三餐,每餐均为价值100元的自助餐)。


四、报名方式
1、点击本篇推文底部“阅读原文”进行报名。
2、手机报名与咨询:13735437860胡老师、13867457034程老师
3、现场报名,报名地址:杭州文三路259号昌地火炬大厦三号楼502
了解更多请见武林斗茶官网:http://www.tea0001.com/page82?article_id=296
第十届国际武林斗茶大会暨中国茶艺师诞生二十周年纪念组委会
2019年8月23日
(本图文来源:转自 《茶旅世界》公众号 2019年11月04日)